1月6日至1月12日,信息学院马珺瑶小组在居家及线上平台,扎实推进“调查研究”与“致未来的信”双项实践任务,活动由组长马珺瑶统筹主持,全体组员全程参与,首周顺利完成前期筹备工作,实践成果初步显现。
首先,本次双项实践任务由马珺瑶小组主办,核心目的是积极响应学校2025-2026学年社会实践学期部署要求,聚焦专业成长与职业规划,通过调查研究与书信创作两大形式,搭建专业知识与社会需求的联结桥梁,帮助组员明晰职业方向、锤炼专业技能,稳步推进社会实践各项工作落地。
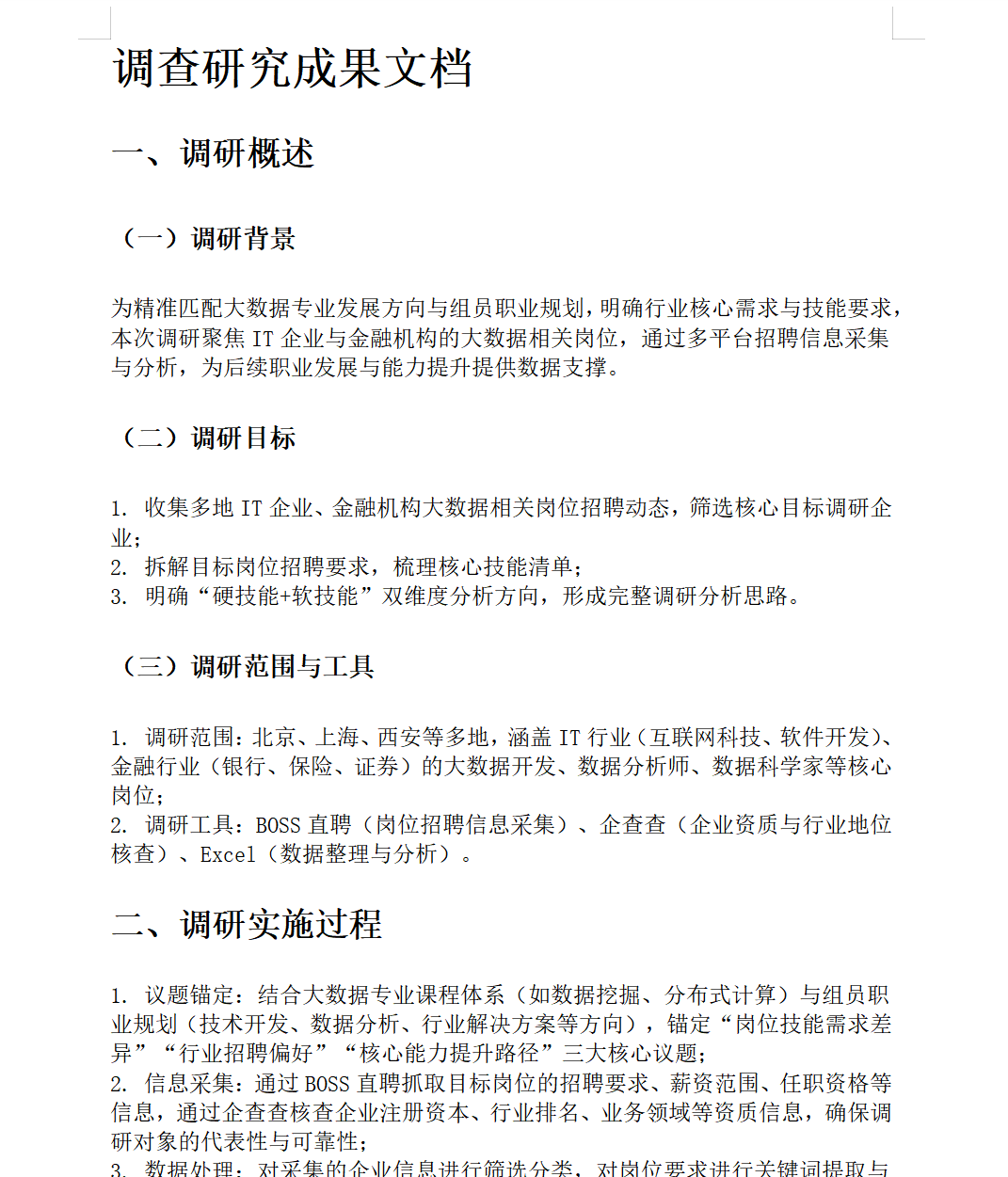
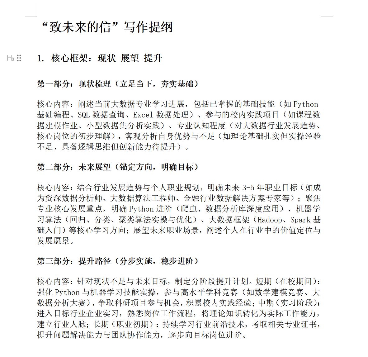
随后,小组按“双任务同步推进、分模块细化落实”的思路,有序开展首周实践工作,成效显著。在“调查研究”项目中,组员结合大数据专业背景与个人职业规划,精准锚定多个核心调研议题。通过BOSS直聘、企查查等官方平台,全面收集多地IT企业、金融机构等相关行业的招聘动态,系统梳理岗位信息并形成《目标调研企业筛选列表》;同时深入拆解各岗位核心招聘要求,提炼关键能力要点,梳理形成核心技能清单,完成《调研分析思路笔记》,明确了“硬技能+软技能”双维度的调研分析方向,为后续深入调研奠定坚实基础。在“致未来的信”项目中,各项推进工作同样顺利,组员们将专业认知与长期职业规划深度结合,率先完成信件写作提纲制定,明确了“现状梳理-未来展望-能力提升”的核心框架,同时聚焦Python编程、机器学习等专业核心领域,划定了未来能力提升重点;其余组员同步收集校内实践经历、专业学习感悟等素材,通过关键词笔记梳理的方式,进一步明晰个人职业目标,为信件撰写做好充分准备。
最后,小组成员通过线上会议开展第一周实践复盘,纷纷表示首周实践让大家切实感受到专业知识与社会需求的紧密联结,收获颇丰。组长马珺瑶总结首周工作成果,明确了下周核心任务:一是对接指导老师,细化调研问题设计,积极争取企业访谈机会;二是启动“致未来的信”初稿撰写工作,严格遵循格式规范,确保内容贴合主题。同时强调,后续小组将始终保持务实严谨的工作态度,稳步推进各项任务落地。
通过第一周的扎实实践,马珺瑶小组圆满完成双项任务的前期筹备工作,不仅为后续实践工作有序推进筑牢根基,更让组员们深化了专业认知、明晰了职业方向,有效凝聚了团队协作共识,为整个社会实践学期任务的高效完成奠定了良好开端。



一审:王英
二审:杨佳佳
三审:刘铭炜