实践教学

实践教学

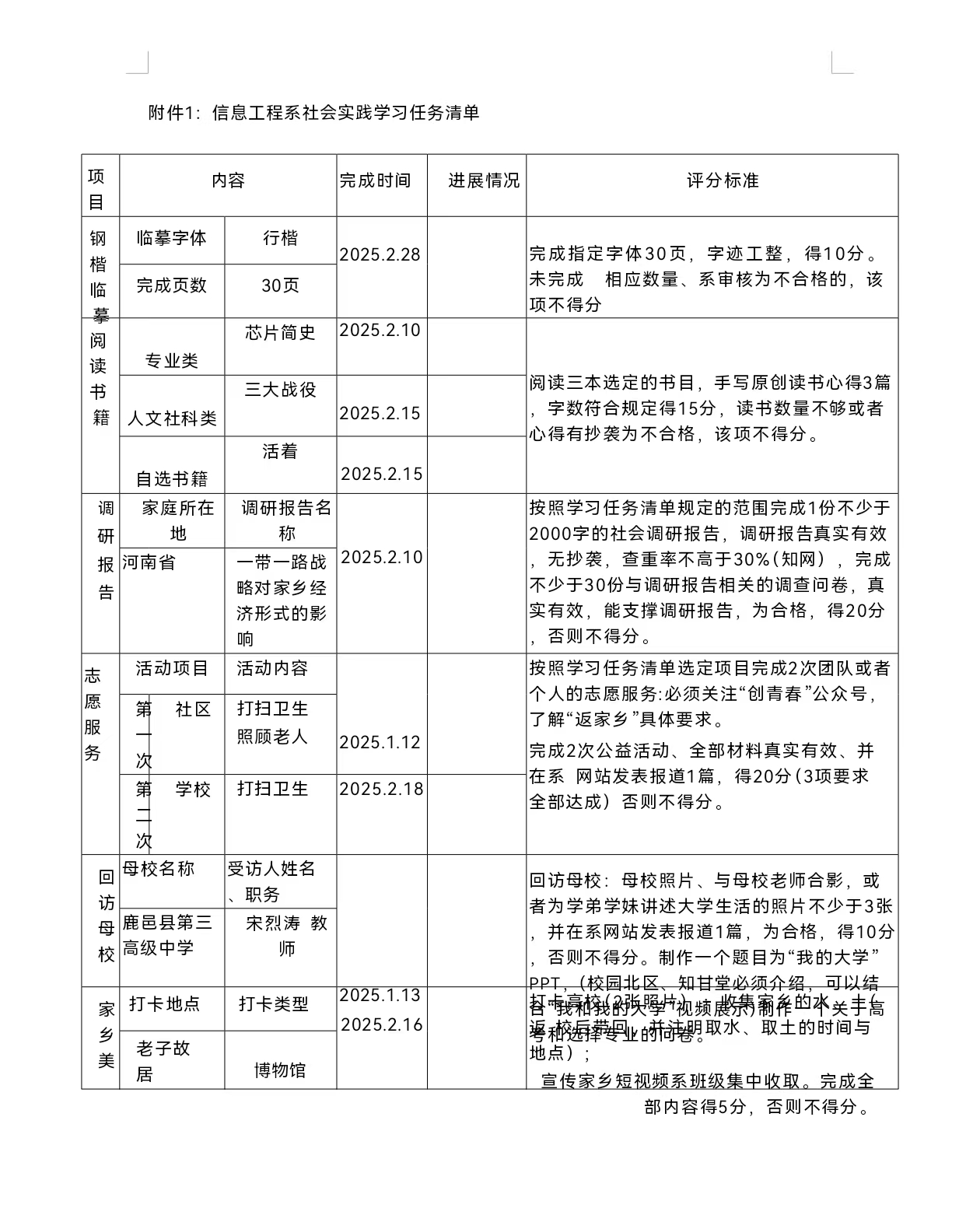
当前您的位置: 首页 > 实践教学 > 正文
宋婧鹏

SHSJ-061社会实践学期动员会

发布日期:2025-01-06 浏览量:

1月6日,宋婧鹏利用腾讯会议平台,主持召开了组内社会实践学期动员大会,所有组员均参加。

在本次会议中,宋婧鹏同学首先对学期任务中一些细节要求再次进行了说明,确保每位团队成员对社会实践的总体目标、具体步骤等。随后,组内成员逐个讲述各项目计划完成时间。此次会议的召开,不仅让学生们对即将到来的社会实践学期任务有了明确的认识,还督促了大家继续按要求高质量完成每一项任务。



电话:0452-6117038

邮编:161005

地址:齐齐哈尔市南苑高新技术产业开发区喜庆路1号